艾爱米(北京)科技有限公司
丁先生:18610251711
徐女士:13718301068
企业QQ:133030818
邮箱:133030818@qq.com
网址:www.aiamy.com.cn
地址:北京房山长阳熙悦汇9号楼1506

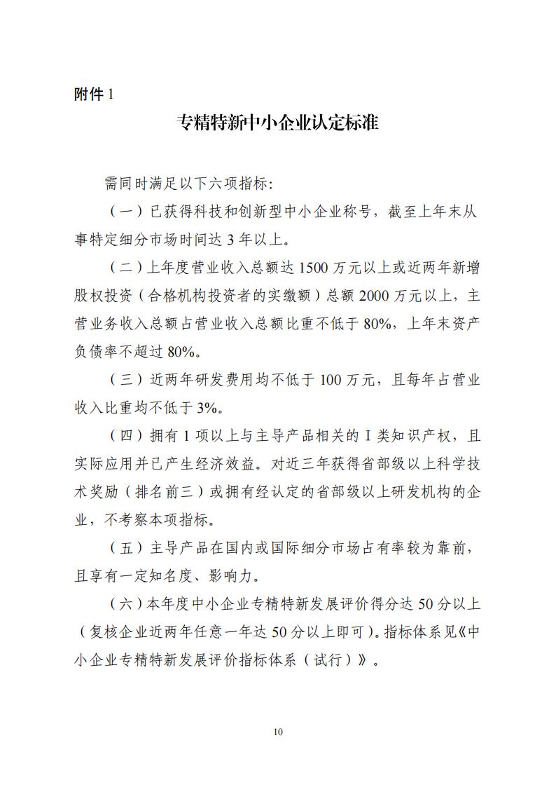
工信部企业〔2026〕2号
各省、自治区、直辖市及计划单列市、新疆生产建设兵团中小企业主管部门:
为进一步加强优质中小企业梯度培育工作,促进中小企业专精特新发展,现将《优质中小企业梯度培育管理办法》印发给你们,请认真遵照执行。
工业和信息化部
2026年1月4日















各项目联系负责人:
科技项目代理服务:
国家高新技术企业、中关村高新技术企业、科技型中小企业、专精特新企业
联系人:徐女士 手机/微信:13718301068
联系人:张女士 手机/微信:18845891976
知识产权服务:
联系人:徐女士 手机/微信:13718301068
张女士 手机/微信:18845891976
认证服务
联系人: 徐女士 手机/微信:13718301068
陈女士 手机/微信:13717511803
证书办理服务
无人机运营证书/展览馆证书、商品条码证书
联系人:张女士 手机/微信:18845891976
其他服务
年度审计报告、专项审计报告、研发费用加计扣除备查、税审报告
联系人:刘女士 手机/微信:15910778903
联系人:杨女士 手机/微信:18617852615
